标签: 车市车企

正式发布!GB/T39752-2021《电动汽车供电设备安全要求及试验规范》(附下载)

2021-04-01 08:59:35

浏览:18485

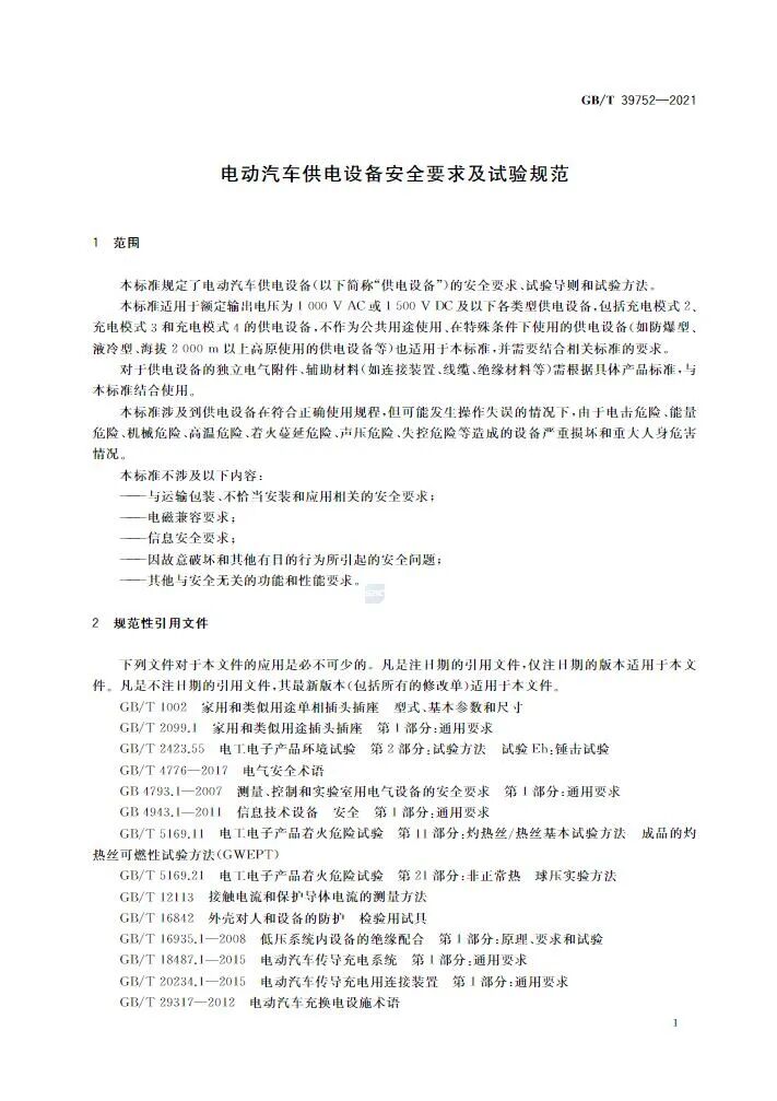
近日,充电桩国家标准GB/T39752-2021《电动汽车供电设备安全要求及试验规范》于2021年3月9日正式发布,并将于2021年10月1日实施。该标准适用于额定输出电压为1000V AC或1500V DC及以下各类型供电设备,包括充电模式2、充电模式3、充电模式4的供电设备。全文如下:

图片

识别二维码直接下载


图片

图片

图片

图片

图片

图片

图片

图片

图片

图片

图片

图片

图片

图片

图片

图片

图片

图片

图片

图片

图片

图片

图片

图片

图片

图片

图片

图片

图片

图片

图片


版权所有 Copyright @ 2013 中线网   电话:029-86570577   邮箱: service@xianshu.cn
ICP备案证书号: 陕ICP备12007412号-1 增值电信业务经营许可证:陕B2-20200291
本站信息均来源于网上或由本站网友发表,不代表本网站立场,如侵犯了您的权利请投诉至 service@xianshu.cn!