标签: 车市车企

文件公示!宝马中国全资收购华晨中华工厂

2021-10-21 09:51:38

浏览:24106

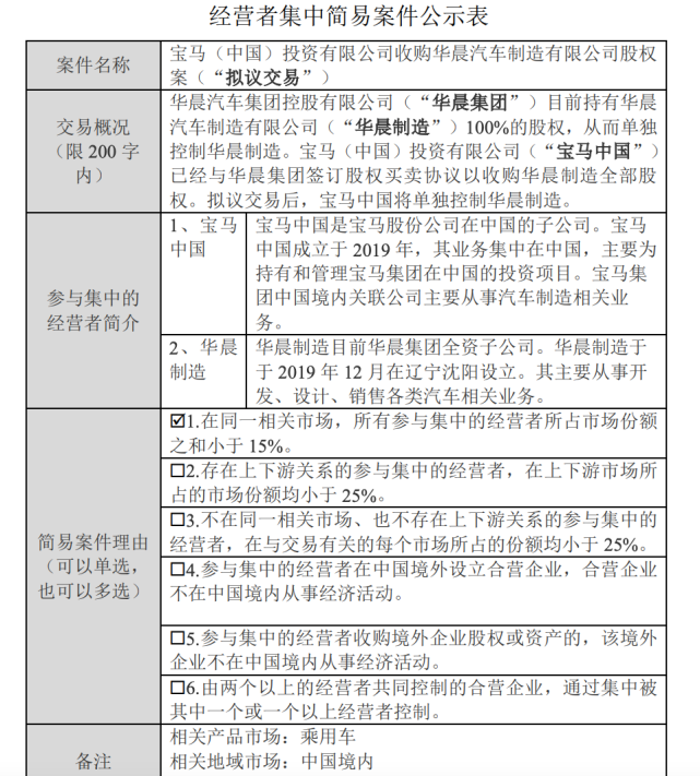
10月20日,国家市场监管总局反垄断局网站公示宝马(中国)投资有限公司收购华晨汽车制造有限公司股权案。

文件显示,华晨汽车集团控股有限公司(“华晨集团”)目前持有华晨汽车制造有限公司(“华晨制造”)100%的股权,从而单独控制华晨制造。宝马(中国)投资有限公司(“宝马中国”)已经与华晨集团签订股权买卖协议以收购华晨制造全部股权。拟议交易后,宝马中国将单独控制华晨制造。


资料显示,宝马中国成立于2019年,其业务集中在中国,主要为持有和管理宝马集团在中国的投资项目。华晨制造目前华晨集团全资子公司。华晨制造于2019年12月在辽宁沈阳设立,主要从事开发、设计、销售各类汽车相关业务。

实际上早在今年9月,就有媒体报道,宝马中国将收购华晨中华汽车相关资产以及华晨中华汽车制造股权,其中包括土地使用权、房屋建筑物、机器设备等相关资产以及华晨集团持有的华晨汽车制造有限公司100%股权,合计16.33亿元。

宝马中国表示:“在辽宁省和沈阳市政府的大力支持下,宝马集团在过去18年中与华晨集团建立了牢固的合作关系。对于宝马而言,辽宁省和沈阳市已成为中国关键的创新和生产基地,也是我们未来在中国取得成功的基石。我们希望以实际行动支持华晨集团的重组,并致力于进一步拓展我们在辽宁省的业务。我们希望使用华晨汽车制造有限公司现有的生产能力。不过,该项目仍在有关部门的审批过程中。”

公开资料显示,截止2020年11月,华晨中华汽车品牌生产相关资产为12.33亿元,这一数字也是宝马中国收购华晨中华的主要内容之一。除了12.33亿元的资产出价外,宝马中国16.33亿元的价格还有4亿元的溢价,而这4亿元的溢价则被用来支付宝马中国收购华晨制造的股权。

看似规模庞大的华晨汽车集团,实际上却华而不实,华晨集团的利润支撑基本来源于华晨宝马。从近五年的经营情况来看,2015年-2019年华晨汽车集团分别实现净利润34.94亿元、36.82亿元、43.76亿元、58.76亿元、67.63亿元,剔除华晨宝马后实现净亏损3.34亿元、3.16亿元、8.62亿元、4.24亿元、8.63亿元,2020年上半年华晨集团净利润同比增长25.24%至40.45亿元,但是剔除华晨宝马后净亏损3.4亿元。截止发稿,华晨集团尚未发布2020年年报及2021年中期报。

2020年11月20日,沈阳市中级人民法院裁定受理债权人对华晨汽车集团控股有限公司重整申请,标志着这家车企正式进入破产重整程序。据二债会公布的信息显示,截至2021年8月13日,共计有6005家债权人向管理人申报债权,申报债权金额约543.13亿元,管理人经审查初步确定及暂缓确定的债权金额约499.83亿元。此外经调查,预计职工债权及未申报债权约120.01亿元,因此,华晨集团等12家企业的预计负债总金额为619.84亿元。

目前,华晨集团仍处于重整状态,谁会成为华晨的白衣卫士仍不得而知,作为一家大型的整车制造企业,华晨大概率不会“死去”,但是想要回归巅峰时期也不简单。

值得一提的是,就在昨日,有内部人员向媒体提供了一份员工安置方案初稿,这份名为《重整企业职工安置工作说明》的文件显示,华晨集团将根据相关法律规定,通过协议解除合同、经济性裁员、合同终止等多种岗位员工,保障员工权益。

今年3月31日,港股华晨中国宣布停牌,至今尚未复牌。目前,华晨中国股价停留在7.3港元,总市值为368.3亿港元(折合人民币306亿元)。


版权所有 Copyright @ 2013 中线网   电话:029-86570577   邮箱: service@xianshu.cn
ICP备案证书号: 陕ICP备12007412号-1 增值电信业务经营许可证:陕B2-20200291
本站信息均来源于网上或由本站网友发表,不代表本网站立场,如侵犯了您的权利请投诉至 service@xianshu.cn!